文献解读 | JCI Insight:全癌标志物在体液良恶性诊断中的应用
恶性体液的鉴别诊断一直是临床面临的重大挑战,传统细胞学检查由于灵敏度不足(恶性胸腔积液检出率仅为40%-87%)而难以满足临床需求。胸膜、腹膜等浆膜腔转移在恶性肿瘤患者中十分常见,其中肿瘤细胞及其释放的游离核酸等物质可通过体液循环扩散至远处器官。尽管影像学检查和肿瘤标志物(如CEA、NSE、CA-125)等辅助手段已被应用,但其特异性不足常导致假阳性结果,最终仍需依赖胸腔镜或CT引导穿刺活检等侵入性检查确诊,这不仅延误治疗时机,也增加患者痛苦和经济负担。
近年来,DNA甲基化作为表观遗传调控的重要机制,在肿瘤发生发展中展现出独特的诊断价值。于文强教授此前提出"通用癌症特异性甲基化(UCOM)"概念,发现包括PCDHGB7在内的甲基化标志物在肺癌、宫颈癌等特定癌种早期诊断中表现优异。然而,针对多癌种恶性体液的泛癌甲基化检测体系尚未建立。2024年4月8日,奕谱生物创始人兼首席科学家于文强教授领衔的研究团队在《JCI Insight》(IF 8.0)发表题为《Diagnosis of malignant body fluids via cancer-universal methylation in cell-free DNA》的研究论文,该研究通过分析1,321例前瞻性队列样本,鉴定出新型UCOM标志物TAGMe,并联合PCDHGB7构建了游离DNA癌症通用甲基化(CUE)诊断模型,为恶性体液检测提供了高灵敏度、高特异性的非侵入性解决方案。
一、新型UCOM标志物TAGMe的发现与验证
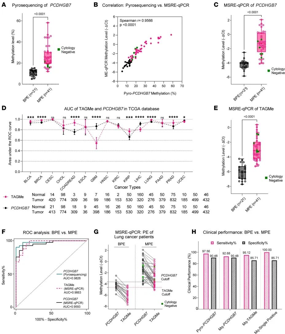
研究首先在62例肺源性胸腔积液(41例恶性/21例良性)中验证了cfDNA甲基化的诊断潜力。通过亚硫酸氢盐焦磷酸测序(金标准)发现,PCDHGB7在恶性组呈现显著高甲基化(P<0.0001),甚至能检出6例细胞学阴性的恶性样本。为提升检测效率,团队优化了甲基化敏感限制性内切酶定量PCR(MSRE-qPCR)方法,其ΔCt值与焦磷酸测序甲基化百分比高度相关(r=0.9566)。
进一步研究发现位于3p26.1基因间区的TAGMe在15种癌症中表现优异。TCGA数据分析显示,TAGMe在肺癌、结直肠癌等多癌种中均呈现癌特异性高甲基化(AUC 0.867-0.949)。实验验证表明,MSRE-qPCR检测TAGMe对细胞学阴性恶性胸腔积液的识别能力优于PCDHGB7(灵敏度提升12.5%)。双标志物联合检测采用"单阳性即阳性"策略,可将灵敏度最大化至91.67%,为后续模型构建奠定基础。
二、CUE诊断模型的构建与多癌种验证
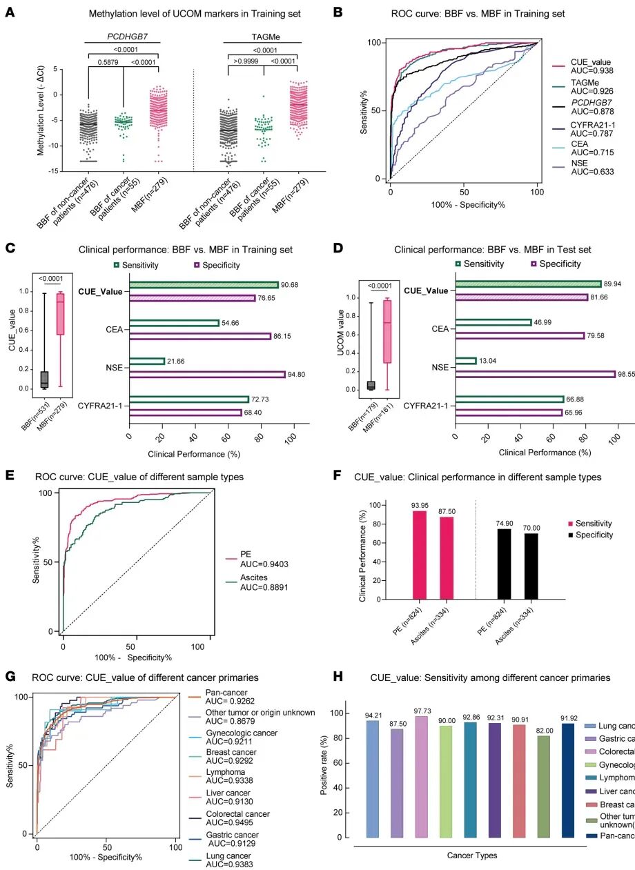
基于1,158例前瞻性队列(含20余种癌症的胸腹水样本),研究团队通过二元逻辑回归构建了CUE诊断模型:CUE值=1/[1+e^(-0.386ΔCt_PCDHGB7-0.974ΔCt_TAGMe+5.822)]。训练集(n=810)显示,CUE模型AUC达0.936(95%CI:0.919-0.954),显著优于常规肿瘤标志物(CEA 0.649,NSE 0.708),灵敏度93.19%,特异性73.07%。独立验证集(n=348)保持稳定性能(AUC 0.928,灵敏度89.94%)。
亚组分析揭示CUE模型具有广泛适用性:
样本类型:胸腔积液AUC 0.940 vs 腹水0.889
癌种类型:结直肠癌表现最佳(AUC 0.950,灵敏度97.73%)
特殊病例:恶性间皮瘤检出率达90%(18/20),其中腹膜间皮瘤达100%
三、在扩展体液类型中的临床应用
研究进一步评估了CUE模型在其他恶性体液中的表现:
脑脊液:84例样本(12例脑膜转移)AUC 0.929,灵敏度94.12%
心包积液:25例样本(13例转移性)AUC 0.955,灵敏度92.31%
支气管肺泡灌洗液:34例样本(3例肺转移)AUC 1.000,灵敏度100%
典型病例显示,对于细胞学阴性的恶性样本(n=38),CUE模型阳性率达89.47%(34/38),显著高于常规标志物(≤50%)。例如1例42岁女性恶性胸膜间皮瘤患者,连续2次胸腔积液细胞学阴性,但CUE模型准确检出;另1例喉癌胸膜转移患者,细胞学始终阴性,而CUE值显著升高。
四、技术优势与临床价值
本研究的主要突破在于:
方法学创新:优化MSRE-qPCR技术,实现cfDNA甲基化的稳定、快速(3小时)、低成本检测(每次检测约10-12美元)。标志物创新:TAGMe作为新型UCOM标志物,与PCDHGB7形成互补,提升泛癌检测能力。临床转化价值:较细胞学检查灵敏度提升30%以上,可减少50%以上的侵入性活检需求,对细胞学阴性样本的补充诊断价值突出
局限性包括单中心研究设计,以及部分良性样本缺乏病理金标准可能导致的特异性低估。未来需通过多中心研究进一步验证,并探索其在疗效监测和复发预警中的应用。
该研究通过大规模临床验证,首次证实cfDNA甲基化标志物可作为一种普适性恶性体液诊断工具,其高灵敏度和操作便捷性为临床提供了细胞学检查的重要补充,有望成为浆膜腔转移和罕见间皮瘤诊断的新标准。
